收藏 头条!厦门商办项目可改酒店了!
- 发布时间:09-03 09:51
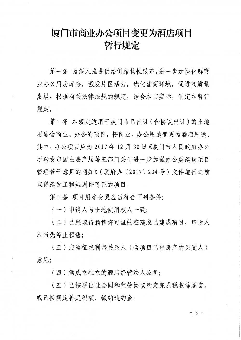
为了加快化解商业办公用房库存,激发片区活力,经市委市政府研究同意,厦门市自然资源和规划局制定并发布了《厦门市商业办公项目变更为酒店项目暂行规定》,明确提出了商办项目可变更为酒店项目。
为了加快化解商业办公用房库存
激发片区活力
经市委市政府研究同意
厦门市自然资源和规划局制定并发布了
《厦门市商业办公项目变更为酒店项目暂行规定》
明确提出了
商办项目可变更为酒店项目
厦门的一些商办项目
有望得到解救了!
当然
政府对这些商办项目
还是提出一些变更条件
变更条件:
1、申请人与土地使用权人一致
2、已经取得预售许可证的在建或已建成项目,申请人应当先停止预售
3、应征求利害关系人的意见
4、须成立独立的酒店经营法人公司
5、已按原出让合同和监管协议约定完成税收等承诺,或已按规定 不足税额、缴纳违约金
6、功能变更后应能满足建筑结构和消防安全要求
以下情形之一不予变更:
1、按照总部用地政策出让的办公项目
2、存在违法违规用地行为未处理的
3、应依法收回国有建设用地使用权的
4、变更内容不符合控制性详细规划的
注意:
1、变更后项目计容总建筑面积原则上不得高于原土地出让合同约定计容总建筑面积。
2、变更后,土地出让年期起始时间与原土地出让合同保持一致。
3、有效期限:2020年7月28日-2022年7月27日。
具体公告内容可查看下文








